A evolução da infraestrutura de TI é uma história de gestão de capacidade e alocação de capital. Para um Engenheiro de Dados, essa transição define se você passará seu tempo gerenciando hardware ou gerenciando dados.
Considere o seguinte cenário:
Cenário: Black Friday em um E-commerce
- Abordagem On-Premise (Tradicional): Você prevê que precisará de 50 servidores para aguentar o tráfego de novembro. Você compra e instala essas máquinas em junho. De janeiro a outubro, 40 desses servidores ficam ociosos, consumindo energia e espaço, mas sem gerar valor. Se o tráfego dobrar inesperadamente, o site cai, pois não há tempo hábil para comprar mais hardware.
- Abordagem Cloud Computing: Você mantém a infraestrutura mínima durante o ano. Na semana da Black Friday, via script, você provisiona 100 servidores virtuais. Ao final do evento, você os desliga. Você paga apenas pelo uso durante o pico.
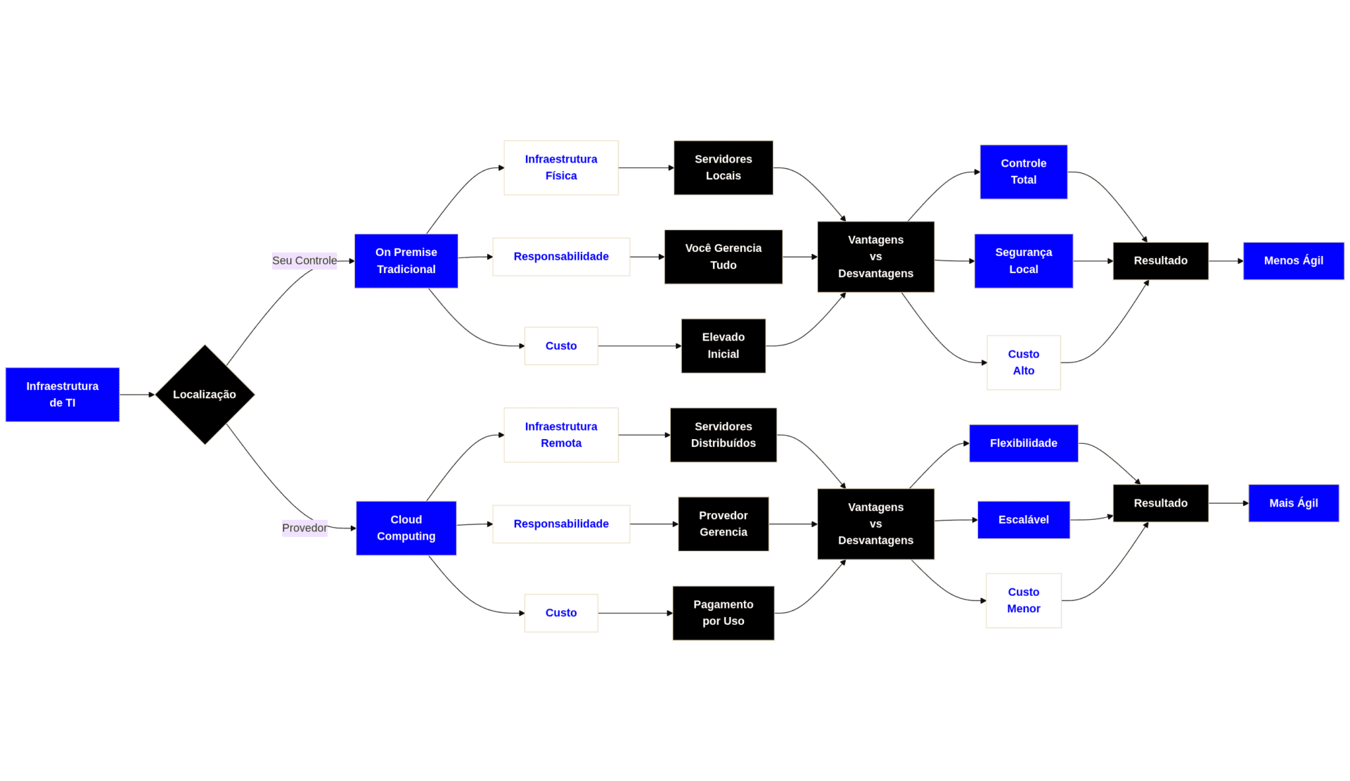
O que é? (Definição sob a ótica de Engenharia de Dados)
Compreenda a distinção fundamental baseada na posse e na responsabilidade operacional.

On-Premise (Data Center Tradicional)
Refere-se à infraestrutura de TI hospedada fisicamente nas instalações da empresa ou em colocation. A organização é proprietária dos ativos e responsável por tudo: do fornecimento de energia e refrigeração até a atualização do sistema operacional.
- Modelo Financeiro: Baseado em CapEx (Capital Expenditure). Exige alto investimento inicial para aquisição de ativos fixos antes mesmo de haver consumo.
Cloud Computing (Computação em Nuvem)
É a entrega de recursos de TI (servidores, bancos de dados, armazenamento) sob demanda via internet, com tarifação baseada no uso (pay-as-you-go). A responsabilidade física é do provedor (AWS, Azure, Google Cloud).
- Modelo Financeiro: Baseado em OpEx (Operational Expenditure). O custo é tratado como despesa operacional variável, alinhada ao consumo real.
Qual é a importância desse conceito?
Entenda por que a migração é crítica para a Engenharia de Dados moderna:
- Elasticidade para Big Data: Processos de Big Data (como Spark ou Hadoop) exigem muita memória e CPU esporadicamente. No modelo On-Premise, manter um cluster Hadoop gigante ligado 24/7 é insustentável financeiramente. Na nuvem, o cluster liga, processa e desliga (Clusters Efêmeros).
- Time-to-Market: A “lentidão na implementação” mata a inovação. Na nuvem, um Engenheiro de Dados sobe um Data Warehouse completo (ex: Snowflake ou Redshift) em minutos, versus meses para comprar e instalar um appliance físico como Teradata ou Exadata.
- Foco no Core Business: Em vez de se preocupar com a temperatura da sala de servidores ou troca de discos rígidos queimados, a equipe foca em modelagem de dados e algoritmos.
Exemplos Práticos Reais
Veja como o mercado se comporta diante dos desafios de segurança e custo mencionados:
| Cenário | Modelo Escolhido | Justificativa Técnica |
| Bancos e Governos (Alta Regulação) | Híbrido ou On-Premise | Apesar dos custos de manutenção, certas leis de soberania de dados exigem que o dado sensível nunca saia de servidores fisicamente controlados pela entidade (Mainframes). |
| Netflix / Spotify (Nativos Digitais) | Public Cloud (100%) | Precisam de escala global imediata. Não faria sentido construírem datacenters físicos em cada país que operam. A nuvem permite entregar conteúdo globalmente com baixa latência. |
| Varejo Tradicional Migrando | Híbrido | Mantêm o sistema legado (ERP) no Data Center local (já pago/depreciado) e constroem o novo Data Lake na nuvem para análises avançadas. |
Principais Métodos de Implementação
Diferença entre “instalar hardware” e “definir infraestrutura via software”.
Método On-Premise (Provisionamento Físico e Virtualização)
Exige gestão manual ou semi-automatizada de hardware.
- Compra do Servidor (Processo de Compras).
- Racking e Cabeamento (Físico).
- Instalação do Hypervisor (VMware/Hyper-V).
- Criação das VMs para o Banco de Dados.
Principais Tecnologias Utilizadas
O ecossistema para entender o que substitui o quê.
| Camada | On-Premise (Legado/Tradicional) | Cloud Computing (Moderno) |
| Computação | Servidores Dell/HP, Mainframes IBM | Amazon EC2, Google Compute Engine, Azure VMs |
| Armazenamento | SAN, NAS, Tape Library (Fitas) | Amazon S3, Azure Blob Storage, Google Cloud Storage |
| Orquestração | Scripts Shell locais, Control-M | Airflow (Cloud Composer/MWAA), Step Functions |
| Infraestrutura | VMware vSphere, OpenStack | Kubernetes (EKS/GKE/AKS), Terraform |
Principais Desafios e Considerações Gerais
Desafios do On-Premise
- Previsão de Demanda: Errar o Capacity Planning é fatal. Se comprar de menos, perde vendas; se comprar demais, joga dinheiro fora.
- Obsolescência: O hardware deprecia. Em 5 anos, seu servidor de ponta vira sucata, exigindo novo ciclo de investimento (Hardware Refresh).
Desafios da Nuvem (O outro lado da moeda)
- Controle de Custos (FinOps): A facilidade de criar recursos gera o risco de “fatura surpresa”. Esquecer uma instância potente ligada pode custar milhares de dólares em um fim de semana.
- Vendor Lock-in: Ao usar serviços proprietários (ex: DynamoDB, BigQuery), fica difícil migrar para outro provedor no futuro sem reescrever a aplicação.
- Modelo de Responsabilidade Compartilhada: No On-Prem a segurança é total da empresa. Na nuvem, o provedor garante a segurança da nuvem (física), mas você é responsável pela segurança na nuvem (quem acessa os dados, criptografia).
Cloud Economics: A Nova Lógica Financeira da Infraestrutura
A “Economia da Nuvem” (Cloud Economics) transcende a simples redução de custos; trata-se de uma mudança estrutural no modelo de negócios da TI. Para um Engenheiro de Dados, compreender esses princípios é tão vital quanto saber SQL, pois a arquitetura que você desenha impacta diretamente o fluxo de caixa da empresa.
Entenda os pilares que transformam a gestão de recursos tecnológicos:
1. Transição de CapEx para OpEx
Abandone a mentalidade de investimento pesado inicial.
- O Conceito: Migração de CapEx (Capital Expenditure – investimento em ativos fixos como servidores físicos) para OpEx (Operational Expenditure – despesas operacionais recorrentes).
- O Impacto: Você paga apenas pelo que consome (computação, armazenamento, tráfego). Isso elimina a necessidade de imobilizar grandes somas de capital antes de validar se um projeto de dados trará retorno, conferindo flexibilidade financeira imediata.


2. Economias de Escala (Shared Cost Model)
Aproveite o poder de compra dos gigantes.
- O Conceito: Provedores como AWS, Azure e Google compram hardware em volumes massivos que nenhuma empresa individual conseguiria igualar.
- O Impacto: Esse volume dilui drasticamente o custo por gigabyte ou por ciclo de CPU. O provedor repassa essa eficiência operacional para o usuário final, resultando em custos unitários menores do que manter um datacenter próprio.
3. Elasticidade e “Right-Sizing”
Elimine o desperdício de capacidade ociosa.
- O Conceito: Capacidade de escalar recursos para cima (scale out/up) ou para baixo (scale in/down) em tempo real, conforme a carga de trabalho.
- O Impacto: Acaba com o problema do over-provisioning (comprar servidores a mais para aguentar picos raros). Em Engenharia de Dados, isso significa que seu cluster de processamento pode ter 100 máquinas durante a madrugada para rodar o ETL e 0 máquinas durante o dia, otimizando o orçamento.
4. Agilidade de Negócio e Inovação (Speed-to-Market)
Reduza o tempo entre a ideia e a produção.
- O Conceito: A barreira de entrada para testar novas tecnologias é quase zero. Ambientes podem ser instanciados em minutos.
- O Impacto: Permite “falhar rápido e barato”. Se você precisa testar uma nova arquitetura de Data Lake, pode subir a infraestrutura, validar e destruir no mesmo dia, sem esperar meses pela chegada de hardware físico.
5. Redução do TCO (Total Cost of Ownership)
Custos ocultos.
- O Conceito: O custo real de um servidor não é apenas o preço da máquina. O TCO engloba energia elétrica, refrigeração, segurança física, espaço imobiliário e a equipe de manutenção de hardware.
- O Impacto: A nuvem consolida e elimina essas despesas operacionais indiretas (“undifferentiated heavy lifting”), permitindo que o orçamento seja realocado para inovação e desenvolvimento de software.
6. Resiliência Operacional e Continuidade
Garanta a disponibilidade do dado.
- O Conceito: Utilização da infraestrutura global distribuída dos provedores (Zonas de Disponibilidade e Regiões).
- O Impacto: Facilita a implementação de planos de Disaster Recovery (DR) e alta disponibilidade. Se um data center falhar, o tráfego é redirecionado automaticamente, minimizando o risco de downtime crítico para o negócio.
7. Sustentabilidade e Eficiência Energética
Alinhe tecnologia com responsabilidade ambiental.
- O Conceito: Compartilhamento de recursos em multitenancy (vários clientes usando a mesma infraestrutura física de forma isolada logicamente).
- O Impacto: Maximiza a utilização do hardware e reduz a pegada de carbono individual. Além disso, os grandes players têm metas agressivas de uso de energia 100% renovável, o que ajuda sua empresa a cumprir metas de ESG (Environmental, Social, and Governance).
Melhores Práticas de Mercado
Adote estas posturas para arquitetar soluções robustas, independente do ambiente.
- Adote a Nuvem para Cargas Variáveis: Se o seu processamento de dados tem picos (fechamento de mês, Black Friday), use Cloud. Se a carga é constante e previsível (ex: banco de dados de RH), o On-Premise pode ser matematicamente mais barato.
- Infraestrutura como Código (IaC): Nunca configure servidores na nuvem manualmente pelo console (painel web). Use Terraform ou CloudFormation. Isso documenta sua infraestrutura e permite recuperação rápida de desastres.
- Segurança em Camadas: No On-Premise, o “firewall perimetral” era rei. Na nuvem, adote o princípio de Zero Trust. Assuma que a rede é hostil e proteja o dado com criptografia em repouso e em trânsito.
- Desacople Computação de Armazenamento: Na nuvem, armazene dados em Object Storage (barato, como S3) e use instâncias de computação apenas quando for processar. Isso evita o problema do “datacenter superlotado” pois o armazenamento em nuvem é virtualmente infinito.
