Imagine que você precisa transportar móveis para uma mudança. Você tem duas opções: comprar um caminhão, pagar seguro, manutenção e garagem, mesmo que só vá usá-lo uma vez por mês; ou alugar um caminhão apenas pelo tempo exato que precisa, devolvendo-o assim que terminar.
No cenário tradicional de TI (On-Premise), as empresas compravam servidores (os caminhões) baseando-se em uma estimativa de pico de uso. Se a demanda fosse baixa, dinheiro era desperdiçado em máquinas paradas. Se a demanda superasse a previsão, o sistema caía.
A Cloud Computing (Computação em Nuvem) é o modelo de aluguel. Em vez de gerenciar hardware físico, provisione recursos computacionais via internet, pagando apenas pelo que consumir. Para um Engenheiro de Dados, isso significa capacidade infinita de processamento e armazenamento sob demanda, sem a necessidade de configurar fisicamente um servidor.
O que é Cloud Computing? (Ótica de Engenharia de Dados)
Entendemos Cloud Computing não apenas como “computadores de outra pessoa”, mas como a abstração e virtualização de recursos de infraestrutura. É a entrega de serviços de computação incluindo servidores, armazenamento, bancos de dados, rede, software e inteligência analítica pela Internet (“a nuvem”).
Para a Engenharia de Dados, a Nuvem é o ecossistema que permite o desacoplamento entre armazenamento e processamento. Isso significa que você pode ter Petabytes de dados armazenados a baixo custo (ex: Amazon S3, Azure Blob Storage) e, momentaneamente, subir um cluster de centenas de máquinas para processar esses dados (ex: Spark, Databricks) e desligá-los logo em seguida.

A Definição NIST de Computação em Nuvem
O Instituto Nacional de Padrões e Tecnologia (NIST) desenvolveu a NIST Definition of Cloud computing em cumprimento de suas responsabilidades estatutárias sob a Lei Federal de Gestão de Segurança da Informação (FISMA) de 2002, Lei Pública 107-347.
A computação em nuvem é um modelo para permitir acesso onipresente, conveniente e sob demanda via rede a um pool compartilhado de recursos computacionais configuráveis (por exemplo, redes, servidores, armazenamento, aplicativos e serviços) que podem ser rapidamente provisionados e liberados com esforço mínimo de gerenciamento ou interação com o provedor de serviços.
Este modelo de nuvem é composto por cinco características essenciais, três modelos de serviço e quatro modelos de implantação.
Características Essenciais:
- Autoatendimento sob demanda: Um consumidor pode provisionar unilateralmente capacidades computacionais, como tempo de servidor e armazenamento em rede, conforme necessário e de forma automática, sem exigir interação humana com cada provedor de serviços.
- Amplo acesso à rede: As capacidades estão disponíveis na rede e são acessadas por meio de mecanismos padrão que promovem o uso por plataformas de clientes heterogêneas, finas ou espessas (por exemplo, telefones celulares, tablets, laptops e estações de trabalho).
- Pool de recursos: Os recursos computacionais do provedor são agrupados para atender a múltiplos consumidores usando um modelo multi-inquilino (multi-tenant), com diferentes recursos físicos e virtuais atribuídos e reatribuídos dinamicamente de acordo com a demanda do consumidor. Há um senso de independência de localização, no qual o cliente geralmente não tem controle ou conhecimento sobre a localização exata dos recursos fornecidos, mas pode ser capaz de especificar a localização em um nível mais alto de abstração (por exemplo, país, estado ou datacenter). Exemplos de recursos incluem armazenamento, processamento, memória e largura de banda de rede.
- Elasticidade rápida: As capacidades podem ser elasticamente provisionadas e liberadas, em alguns casos automaticamente, para escalar rapidamente tanto para fora quanto para dentro conforme a demanda. Para o consumidor, as capacidades disponíveis para provisionamento geralmente parecem ilimitadas e podem ser adquiridas em qualquer quantidade a qualquer momento.
- Serviço medido: Os sistemas em nuvem controlam e otimizam automaticamente o uso de recursos aproveitando uma capacidade de medição (geralmente baseada em pagamento por uso) em algum nível de abstração apropriado ao tipo de serviço (por exemplo, armazenamento, processamento, largura de banda e contas de usuários ativos). O uso de recursos pode ser monitorado, controlado e relatado, proporcionando transparência tanto para o provedor quanto para o consumidor do serviço utilizado.
Modelos de Serviço:
| Software como Serviço (SaaS) | Plataforma como Serviço (PaaS) | Infraestrutura como Serviço (IaaS) |
|---|---|---|
| A capacidade fornecida ao consumidor é utilizar os aplicativos do provedor executados em uma infraestrutura de nuvem. Os aplicativos são acessíveis de vários dispositivos clientes por meio de uma interface de cliente fino, como um navegador web (por exemplo, e-mail baseado na web), ou uma interface de programa. O consumidor não gerencia ou controla a infraestrutura de nuvem subjacente, incluindo rede, servidores, sistemas operacionais, armazenamento ou mesmo capacidades individuais dos aplicativos, com a possível exceção de configurações limitadas de aplicativos específicas do usuário. | A capacidade fornecida ao consumidor é implantar na infraestrutura de nuvem aplicativos criados ou adquiridos pelo consumidor, desenvolvidos com linguagens de programação, bibliotecas, serviços e ferramentas suportadas pelo provedor. O consumidor não gerencia ou controla a infraestrutura de nuvem subjacente, incluindo rede, servidores, sistemas operacionais ou armazenamento, mas tem controle sobre os aplicativos implantados e, possivelmente, sobre as configurações do ambiente de hospedagem dos aplicativos. | A capacidade fornecida ao consumidor é provisionar processamento, armazenamento, redes e outros recursos computacionais fundamentais onde o consumidor é capaz de implantar e executar softwares arbitrários, que podem incluir sistemas operacionais e aplicativos. O consumidor não gerencia ou controla a infraestrutura de nuvem subjacente, mas tem controle sobre os sistemas operacionais, armazenamento e aplicativos implantados; e, possivelmente, um controle limitado de componentes de rede selecionados (por exemplo, firewalls de host). |

Modelos de Implantação:
| Nuvem privada (Private Cloud) | Nuvem pública | Nuvem híbrida |
|---|---|---|
| A infraestrutura de nuvem é provisionada para uso exclusivo por uma única organização composta por múltiplos consumidores (por exemplo, unidades de negócios). Pode pertencer a, ser gerenciada e operada pela própria organização, por terceiros ou por uma combinação deles, e pode existir dentro ou fora das dependências da organização. | A infraestrutura de nuvem é provisionada para uso aberto pelo público em geral. Pode pertencer a, ser gerenciada e operada por uma organização empresarial, acadêmica ou governamental, ou uma combinação delas. Ela existe nas dependências do provedor de nuvem. | A infraestrutura de nuvem é uma composição de duas ou mais infraestruturas de nuvem distintas (privada, comunitária ou pública) que permanecem como entidades únicas, mas estão unidas por tecnologia padronizada ou proprietária que permite a portabilidade de dados e aplicativos (por exemplo, cloud bursting para balanceamento de carga entre nuvens). |

Nuvem Pública:
Este modelo envolve a utilização de recursos de computação em uma infraestrutura compartilhada e gerenciada por um provedor de serviços em nuvem. No entanto, caso a empresa deseja manter ativos sensíveis em sua própria infraestrutura, a nuvem pública pode não ser a melhor opção.
Benefício de mover de um data center local para a AWS Cloud: Instâncias de computação podem ser iniciadas e encerradas conforme necessário para otimizar os custos.
A nuvem permite que os clientes paguem apenas pelos recursos de TI que utilizam, transformando os custos de CapEx em despesas operacionais (OpEx).
Nuvem Híbrida
Este modelo combina recursos da nuvem pública e da nuvem privada. Permite que a empresa mantenha controle sobre dados sensíveis, mantendo-os em sua própria infraestrutura (nuvem privada), enquanto aproveita os benefícios da escalabilidade e flexibilidade da nuvem pública para outros serviços e aplicativos.
Nuvem Privada
Este modelo envolve a implantação de recursos em uma infraestrutura dedicada e isolada para uso exclusivo da empresa. Como a empresa deseja manter alguns ativos em sua própria infraestrutura, a nuvem privada não se ajusta completamente às suas necessidades.
Nuvem comunitária
A infraestrutura de nuvem é provisionada para uso exclusivo por uma comunidade específica de consumidores de organizações que têm preocupações compartilhadas (por exemplo, missão, requisitos de segurança, política e considerações de conformidade).
Pode pertencer a, ser gerenciada e operada por uma ou mais organizações da comunidade, por terceiros ou por uma combinação deles, e pode existir dentro ou fora das dependências das organizações.
Qual é a importância desse conceito?
Compreenda que a migração para a nuvem mudou o paradigma de desenvolvimento de pipelines de dados.
- Escalabilidade Elástica: Aumente ou diminua a capacidade de processamento automaticamente conforme o volume de dados (Auto-scaling). Se seu pipeline ETL processa 1GB hoje e 10TB amanhã, a arquitetura suporta sem compra de hardware.
- Modelo de Custo OpEx (Operational Expenditure): Troque o investimento inicial pesado em capital (CapEx – comprar servidores) por custos operacionais variáveis. Pague por segundo ou minuto de execução.
- Velocidade e Agilidade: Provisione recursos em minutos. Teste novas tecnologias (como um novo banco NoSQL) sem burocracia de compras.
- Confiabilidade e Disaster Recovery: Garanta a durabilidade dos dados com replicações automáticas em diferentes zonas geográficas.
Vantagens do Cloud Computing:
As principais vantagens da computação em nuvem, conforme destacado pela AWS, incluem:
- Substituição de despesas de capital (CapEx) por despesas operacionais (OpEx)
- Elasticidade e Escalabilidade
- Agilidade Aumentada
- Eliminação de Adivinhação sobre Capacidade
- Velocidade e Performance
- Segurança
- Globalização em Minutos
1. Substituição de despesas de capital (CapEx) por despesas operacionais (OpEx)
- Trocar despesas fixas por despesas variáveis. Pague apenas pelos recursos de TI que você realmente consome, eliminando a necessidade de grandes investimentos iniciais em hardware e infraestrutura.
- Economia de custos: Reduza os gastos com a compra, manutenção e depreciação de equipamentos físicos.
2. Elasticidade e Escalabilidade
- Aumente ou diminua a escala rapidamente: Obtenha acesso rápido a recursos quase ilimitados sob demanda (escalabilidade), e aumente ou diminua esses recursos automaticamente conforme a necessidade (elasticidade).
- Instâncias de computação podem ser iniciadas e encerradas conforme necessário para otimizar os custos: Na AWS, é possível ajustar dinamicamente a quantidade de recursos de computação conforme a demanda. Isso significa que você pode iniciar instâncias adicionais durante períodos de alta demanda e encerrá-las quando não forem mais necessárias. E este é um benefício significativo da nuvem da AWS, pois permite otimização de custos ao pagar apenas pelos recursos utilizados e aumentar a eficiência operacional.
- Capacidade de adaptação: A capacidade de TI se ajusta perfeitamente à demanda, garantindo que você nunca pague por capacidade ociosa nem limite o crescimento por falta de recursos.
3. Agilidade Aumentada
- Implantação rápida: Implante e configure novos recursos e serviços em minutos, em vez de semanas ou meses.
- Inovação acelerada: Concentre-se em desenvolver e inovar em seus produtos, deixando a gestão da infraestrutura para a AWS.
4. Eliminação de Adivinhação sobre Capacidade
- Parar de adivinhar a capacidade.
- Provisionamento ideal: Você não precisa mais prever a capacidade futura. A nuvem fornece a quantidade exata de recursos no momento certo.
5. Velocidade e Performance
- Infraestrutura global: Acesse a infraestrutura de computação de última geração em qualquer lugar do mundo, com baixa latência e alta velocidade.
6. Segurança
- Infraestrutura robusta: Beneficie-se de um ambiente de data center seguro e de nível global, com certificações de conformidade e segurança. A AWS gerencia a segurança “da nuvem” (infraestrutura física, rede), enquanto o cliente gerencia a segurança “na nuvem” (seus dados, aplicativos, configurações).
7. Globalização em Minutos
- Expansão global fácil: Implante suas aplicações em múltiplas regiões geográficas em todo o mundo de forma rápida e fácil, aproximando-se de seus clientes globais.
Exemplos Práticos Reais
Analise como grandes corporações utilizam a nuvem para viabilizar operações de dados massivas:
| Empresa | Cenário de Engenharia de Dados | Aplicação da Nuvem |
| Netflix | Streaming global e recomendação. | Utiliza CDN (Content Delivery Networks) para distribuir vídeo e processamento massivo em clusters efêmeros para rodar algoritmos de recomendação personalizados. |
| iFood/Uber | Ingestão de dados em tempo real. | Coleta terabytes de logs de geolocalização por minuto usando serviços gerenciados de mensageria (como AWS Kinesis ou GCP Pub/Sub) que escalam automaticamente. |
| Bancos Digitais | Detecção de fraude. | Escalam verticalmente seus bancos de dados durante a Black Friday para suportar milhares de transações por segundo e rodam modelos de ML em tempo real. |
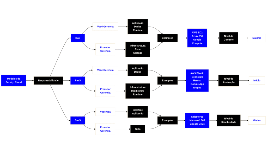
Principais Métodos de Implementação
Domine os modelos de serviço e de implantação. A escolha correta define a arquitetura do seu Data Lake ou Data Warehouse.
Modelos de Serviço (A Pirâmide da Nuvem)
IaaS (Infrastructure as a Service): Você aluga a infraestrutura “crua” (VMs, Rede, Disco).
- Responsabilidade: Você gerencia o SO, patches e instalação de software.
- Exemplo: AWS EC2, Google Compute Engine.
- Uso em Dados: Hospedar um banco de dados legado ou um cluster Kafka customizado.
PaaS (Platform as a Service): A nuvem gerencia a infraestrutura e o SO. Você foca na aplicação e nos dados.
- Responsabilidade: Você gerencia o código e os esquemas de dados.
- Exemplo: Google BigQuery, AWS Glue, Azure Synapse.
- Uso em Dados: O padrão ouro para Engenharia de Dados moderna. Foco em SQL e Python, não em configuração de servidor.
SaaS (Software as a Service): O software é entregue pronto via navegador.
- Responsabilidade: Apenas configuração de acesso e uso.
- Exemplo: Snowflake (em sua camada de acesso), PowerBI, Tableau Online.
- Uso em Dados: Ferramentas de visualização e colaboração.
Comparativo de Controle vs. Gerenciamento
| Característica | IaaS | PaaS | SaaS |
| Flexibilidade | Alta | Média | Baixa |
| Esforço de Gestão | Alto | Médio/Baixo | Mínimo |
| Foco do Engenheiro | Infra e SO | Código e Dados | Configuração |
Principais Tecnologias e Players do Mercado
No Quadrante Mágico da Gartner de 2025 para serviços estratégicos de plataforma de nuvem, a Amazon Web Services (AWS) ocupa a posição mais alta em capacidade de execução e é reconhecida como líder em termos de abrangência de visão e capacidade de execução.
Soberania digital, IA e resiliência na nuvem estão entre as novas tendências que moldam como as organizações selecionam um provedor de nuvem pública em 2025. Use este Quadrante Mágico para entender como os provedores de hiperescala estão se adaptando às novas demandas dos clientes e para determinar quais provedores são os mais adequados para o seu negócio.

Familiarize-se com os “Três Grandes” provedores e suas ferramentas equivalentes para Engenharia de Dados.
| Categoria | AWS (Amazon) | Azure (Microsoft) | GCP (Google) |
| Armazenamento (Object Storage) | Amazon S3 | Azure Blob Storage | Google Cloud Storage (GCS) |
| Computação/VMs | EC2 | Virtual Machines | Compute Engine |
| Data Warehouse | Redshift | Synapse Analytics | BigQuery |
| Processamento (Spark/Hadoop) | EMR (Elastic MapReduce) | HDInsight / Databricks | Dataproc |
| Orquestração/ETL | AWS Glue / Step Functions | Azure Data Factory | Cloud Dataflow / Composer |
Exemplo de Interação Programática (Infrastructure as Code)
Em vez de clicar em botões no console, use código para manipular a nuvem. Abaixo, um exemplo simples em Python (boto3) para listar “baldes” de dados no S3:
import boto3
# Criação do cliente de conexão com a AWS
s3 = boto3.client('s3')
# Listar todos os buckets (locais de armazenamento)
response = s3.list_buckets()
print('Buckets existentes:')
for bucket in response['Buckets']:
print(f' {bucket["Name"]}')
Principais Desafios e Considerações Gerais
Não ignore os riscos. A nuvem não é mágica, é engenharia.
- Gerenciamento de Custos (FinOps): É extremamente fácil esquecer uma instância de alta performance ligada e receber uma conta de milhares de dólares. O custo é variável e requer monitoramento constante.
- Vendor Lock-in: Construir toda a sua arquitetura dependendo de serviços proprietários (ex: DynamoDB da AWS) torna difícil migrar para outro provedor (ex: Azure) no futuro.
- Segurança e IAM: A nuvem é segura, mas a configuração é sua responsabilidade. Um bucket S3 configurado como “público” por erro pode vazar dados sensíveis da empresa.
- Latência de Rede: Mover petabytes de dados do seu escritório local (On-premise) para a nuvem leva tempo e consome banda.
Melhores Práticas de Mercado
Para atuar como Senior, aplique estes princípios desde o primeiro projeto:
- Adote Infrastructure as Code (IaC): Use ferramentas como Terraform ou Ansible. Nunca configure ambientes de produção manualmente pelo console. O código garante reprodutibilidade.
- Desacople Compute de Storage: Nunca armazene dados persistentes dentro da máquina que os processa. Salve no Object Storage (S3/Blob) e use a máquina apenas para processar.
- Implemente Tagging de Recursos: Etiquete todos os recursos (ex:
projeto: marketing,ambiente: producao). Isso é crucial para saber quem está gastando o quê no final do mês. - Princípio do Menor Privilégio: Ao configurar acessos (IAM), dê apenas a permissão estritamente necessária para o serviço funcionar. Não dê acesso “Admin” para um script de ETL.
- Arquitetura Serverless (quando possível): Prefira serviços onde você não vê o servidor (ex: AWS Lambda ou BigQuery). Isso reduz drasticamente o overhead operacional.
